Headline:-
+255776862425
info@aeqsmz.go.tz |
FAQs
Architects, Engineers & Quantity Surveyors Registration Board
Home
About Us
Board Of Committees
Board Of Directors
Functions Of The Board
History Of Aeqsrb
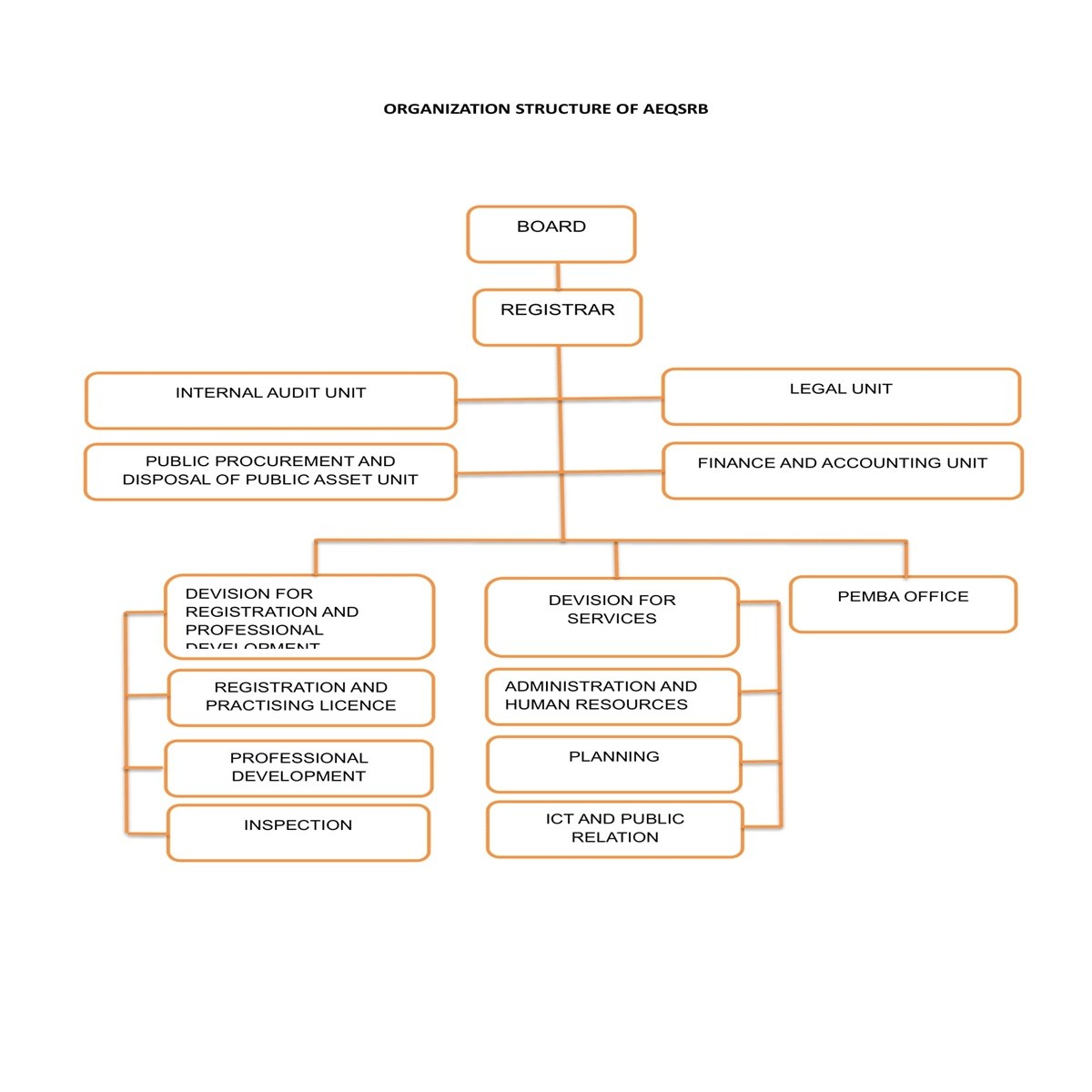
Organization Structure
Strategic Plan
Our Service
Compliance Monitor
Professional Development
Registration
Registered
Fees & Payments
Fees
Payments
Guideline
Client Service Charter
Reports
Media Center
Gallery
Magazine / Newsletter
Press Release
Speeches
Video
Form
E-Service
DIGITAL SERVICE PORTAL
E-OFFICE
GMS
ZANMALIPO
Contact Us
Login
Organization Structure
This is an approved organization structure which release from
Jul, 2025
upto now.
Download here
AEQSRB - 2026
, All right reserved.
Designed By
Ministry ICT Team